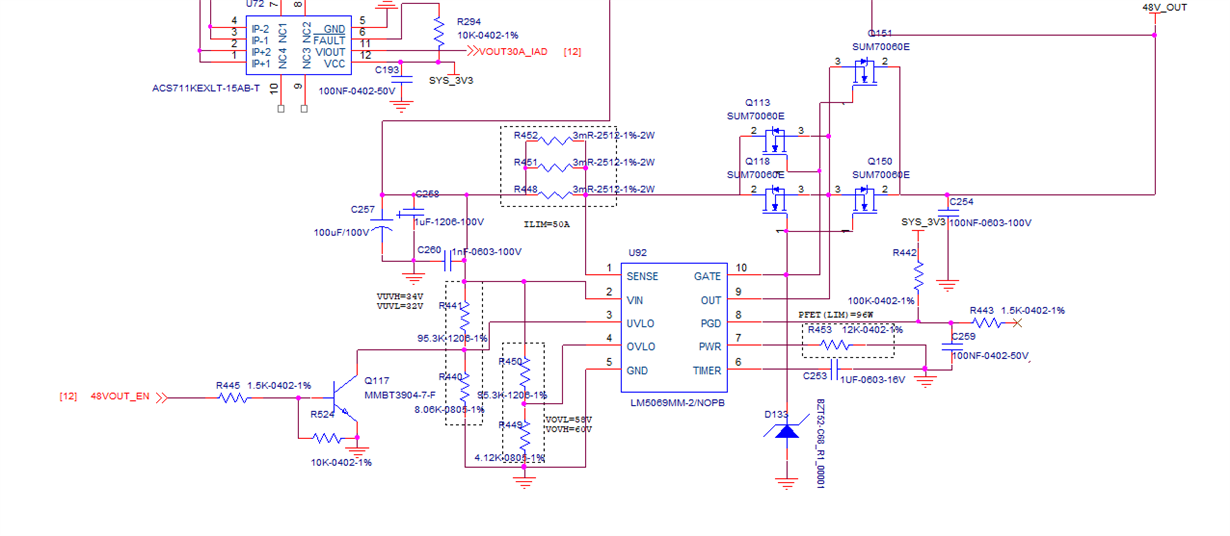
Part Number: LM5069
This is my sch,I've changed my design on the PCB board.The preference of the components are in the caculate sheets.
I want the LM5069 can be a switch that can hold 30A and 50A load,with capacitors(1500uF).
But the MOSFET will got damaged in hot-short test.Can you help me?
(Please visit the site to view this file)(Please visit the site to view this file)